作为国家三级安全防护实验室,更是“手撕”新冠病毒的秘密武器之一,P3 实验室是立下了汗马功劳。P3 实验室究竟是什么样的?
首先,建立p3实验室必须达到三个条件:
1、实验室建筑设计要符合二级屏障的标准
2、要安装一级屏障,
3、要有严格的实验室操作和技术规程。

其次,P3实验室对于个人防护的等级要求也很高。检测人员必须穿戴实验室生物安全三级防护装备。
那么,现在新冠病毒肆虐,P3实验室的实验员是如何与其“过招”的?实验室内的检测流程可分为5个步骤:样本进入“传递窗”——灭活处理——开盖加样和核心提取——扩增反应判断结果——高压灭菌。
为保障检测的准确性,检测结果将经历重重比对与复核。检测后,实验室将定期随机抽取检测后的样本送第三方实验室检测,对数据对比分析,保障检测的准确性。
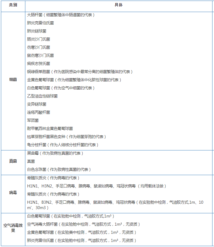
疫情期间P3实验室除正常承担的常规高致病性病毒研究工作,还承担起了新冠病毒的研究工作,目前国内P3实验室如下表格中的研究工作:

在疫情之前,P3实验室主要从事H1N1、鸡冠状病毒等其他细菌病毒的实验。

目前,在全国不少的生物安全实验室中,围绕新型冠状病毒有的在抓紧时间进行科研攻关,有的在开展实验室检测工作,向奋斗在一线的科研工作者和医务工作者致敬!
